足协罚单:马镇停5场罚5万 罗德里格停4场罚4万
体坛周报全媒体原创
5月26日,中国足协发布3张罚单。其中,上海申花门将马镇因拳击对手面部,停赛5场、罚款5万元;梅州客家外援罗德里格因使用侮辱性手势,停赛4场、罚款4万元;中甲济南兴洲官员马良因辱骂对方球员,停赛2场,罚款2万元。

中超第9轮,上海申花客场1比2不敌成都蓉城,结束了赛季不败战绩。在比赛最后时刻,双方球员爆发冲突,门将马镇直接拳击对手,被VAR改判直红罚下。之后,马镇依然不依不饶怒喷主裁,随后被队友推回更衣室。这样不理智的行为换来了停赛5场罚款5万的处罚。值得一提的是,马镇此前刚刚获得中超四月最佳门将的称号。

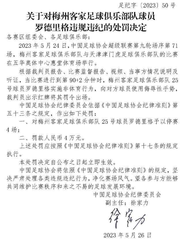
梅州客家外援罗德里格的非体育行为同样发生在比赛临近结束前。中超第9轮,梅州客家主场1比1战平天津津门虎,第92分钟,罗德里格向杨帆竖中指,经VAR提醒,主裁判向罗德里格出示红牌将其罚下。罚单中显示,罗德里格因比赛中向对方球员使用侮辱性手势,实施非体育行为,停赛4场罚款4万。

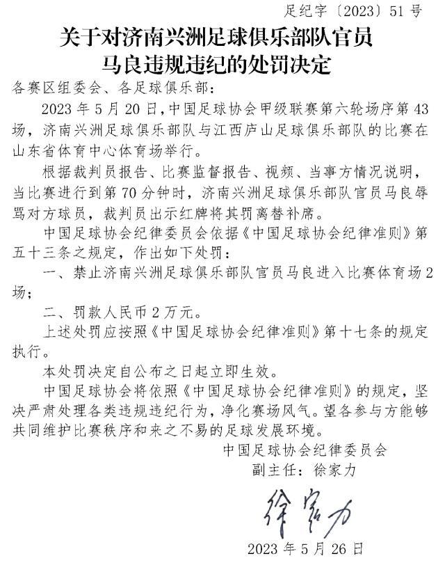
最后一张罚单是关于中甲济南兴洲官员马良。中甲联赛第6轮,济南兴洲主场1比0战胜江西庐山,济南兴洲官员马良辱骂对方球员,裁判员出示红牌将其罚下替补席。罚单中显示,禁止马良进入比赛体育场2场,罚款2万元。
